Blender is one of the most powerful 3D modeling applications freely available for open source. It has an insane number of features, but unfortunately the interface has a mixed reputation. Although more recent versions have made huge strides in improving this, it still can be a bit overwhelming for the beginner, especially if you're only looking for the features that are relevant for 3D printing. This tutorial should get you started,
Getting Started: Installation and Setup
Blender is available at blender.org in the download section. This tutorial is written for version 2.72b, but it should be applicable for any 2.7 install, and possibly later versions. This is important for a few reasons. The user interface changed significantly in version 2.6; many tutorials out there for some of the more advanced features were written for 2.4, which necessitates a certain amount of translation between the two. The later versions are a lot easier to work with for someone new to the software, so we're going to stick with 2.7.
Also, after 2.6 the 3D Print Toolbox became available. This is a set of tools specifically for 3D printing. First, let's get started with setting up the toolbox.
In this tutorial we are going to design a simple PCB box to hold a circuit board.
Install Blender and start the application. A splash window showing the version, support links, and recent projects will pop up. Click once on or around the window, and it should close. You should see a fresh project with a simple cube in the center, with panes on both sides and the bottom and a menu at the top.

Click File in the menu at the top, and select User Preferences.

A new Blender User Preferences window should open at the top. Click the Addons button. In the search box in the upper left, enter "3D print". Click the checkbox on the right of "Mesh: 3D Print Toolbox".

Click the "Save User Settings" button at the bottom. Close the window.
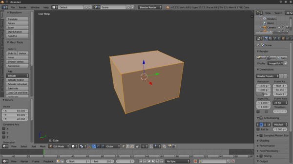
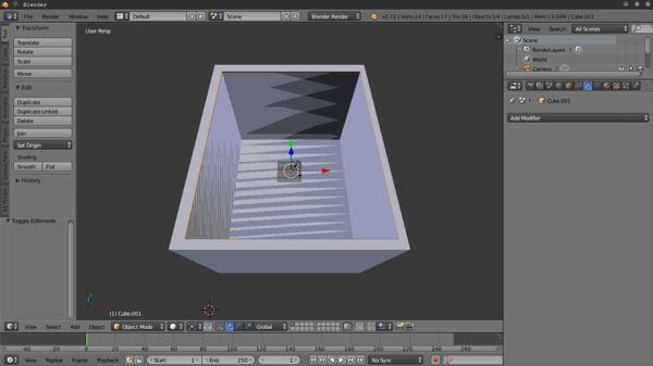
Now we're ready to begin working on our first model. Let's make a small project box, with posts in the corners to mount a small PCB. First, let's setup the box itself. At the center of the screen is a cube. Let's resize that to the size we want our box to be:
Left-click on the cube. Go to the bottom of the screen and select Edit mode.

Now click scale on the left hand side. You can scale it visually, or enter values in the part of the pane below for specific values. Click once, then enter 50 for X, 60 for Y, and 40 for Z. After entering these values you will probably want to zoom out. You can zoom in and out using your scroll wheel on your mouse.

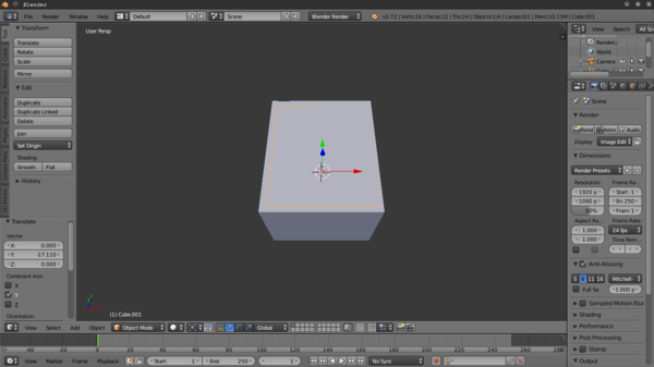
At the bottom of the screen, change back to Object mode. Press Shift-D to duplicate our cube box. You'll be able to re-position it by moving the mouse. Move it above our first cube, and click.

Now scale the new block as before, and enter .9 for X, .9 for Y, and .9 for Z. After it's been re-sized, click and drag the blue, red, and green arrows to move the block into place inside the first block, with the top of the smaller slightly above the larger one. You can use 4, 6, 3, and 9 on the number pad to navigate around to and better position the block.

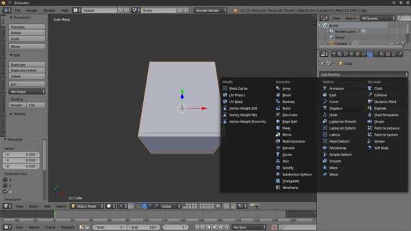
Next, we're going to add a modifier to the first cube. First, select the first cube by right clicking on it, then click on the wrench icon on the right. Click on the Add Modifier dropdown and select Boolean.

Select Difference for the operation, and the smaller cube as the object.

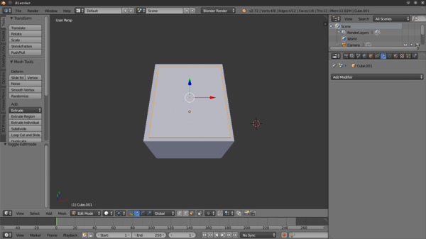
Now, right click on the smaller cube, go into Edit mode, click on Face Select, and right-click on the top of the smaller cube.

Hit delete, and select Faces.

Go back into Object mode, and you'll now see our empty project box.

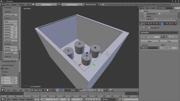
Now that we have the box, let's set up some posts that a PCB could rest on. Rather than have to work around the box, we're going to create these on another layer.
Go to the bottom and select the next layer in the row of Visible Layers boxes.

Now our workspace should look empty. Don't worry - the box is still there. We're just looking at another workspace concurrent with it. Now click on the create tab on the far left, and select cylinder. Zooming out, you should see our new object. Using the red, green, and blue arrows, move it towards the center of our workspace. Use the number pad again to move around the object and make sure it's relatively centered on the grid.

Now select the Tool tab on the left, and click Scale. Click the left mouse button, and change the values to 10 for all of the axis.

Now, click Duplicate, and raise our second cylinder up slightly. Click, then click on the Scale button. Click again, and like we did with the box, set the X, Y, and Z values for scaling it. In this case we want X to equal .2, Y to equal .2, and Z to equal 1.

Now, with the smaller cylinder still selected, go into Edit mode, select the top face, and delete it.

Now, go back into Object mode, right click on the large cylinder, and add a Boolean modifier like before, this time using difference as the operation and selecting the smaller cylinder.

Now, press "a" twice to select all of the objects on this layer, then select Object -> Group -> Create New Group.

Now, with the group selected, duplicate it 3 times. This will give us our four posts. Shift click on the first Visible Layers box to show us our box, also.

Now, for each combination of larger and smaller cylinder, right click on the larger one, shift right click on the smaller one creating the hole in the center, then use the red, green, and blue arrows to place them in the corners of the box. Make sure they rest on the bottom of the box otherwise there will be a gap.

To export the file as an .stl for 3D printing, click on the 3D Printing tab on the left, click Check All, but do not click the cleanup options. Finally, press "a" twice to select everything, then click on the Export button under the Export Path.

After it's exported, then your project box model should be located in your home directory! It'll probably have an unclear name like untitled-Cylinder_006.stl, but you can change that, then get ready to print.
This just scratches the surface of Blender's capabilities. It also supports sculpting functions, and a wide range of tools to work with meshes. Check out some of our other tutorials, like "Topographic and Architectural Models Made Easy", to see some other examples of what it can do.